6月17日至20日,以“创新融合 智慧共享”为主题的京津冀高校新工科创新成果展在天津工业大学盛大举办。本次展会由天津市教育委员会主办、天津工业大学承办,永利集团3044欢迎你等单位协办,吸引了清华大学、北京大学、天津工业大学、永利集团3044欢迎你等 28 所京津冀地区高校参与,集中展示 420 余项前沿创新成果。

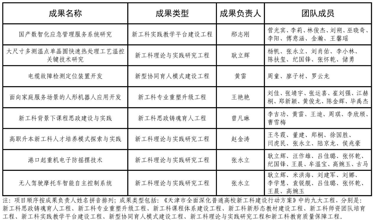
展会内容覆盖新工科、新医科、新农科、新文科、新艺科五大领域,聚焦跨学科融合与产业创新需求。其中,公司展出“国产数智化应急管理服务系统研究”“大尺寸多测温点单晶圆快速热处理工艺温控关键技术研究”等 8 项核心成果,涉及智慧应急、工业互联网、智能控制等前沿方向。成果展期间,公司教务处全程给予资源支持与协调保障,参展项目凭借技术创新性与产业应用价值,获得观展教育主管部门领导、高校师生及企业代表的高度评价。



本次展会不仅为京津冀高校提供了创新成果展示与技术交流的专业化平台,更直观呈现了“学科交叉、产教融合”的发展趋势,为区域高等教育创新改革与产业升级提供了实践样本。未来,公司将以此次成果展为契机,进一步强化新工科建设顶层设计,深化“产学研用”协同育人机制,推动学科创新实践与地方产业需求精准对接,为京津冀协同发展培养更多高素质复合型工科人才,助力区域经济社会高质量发展。